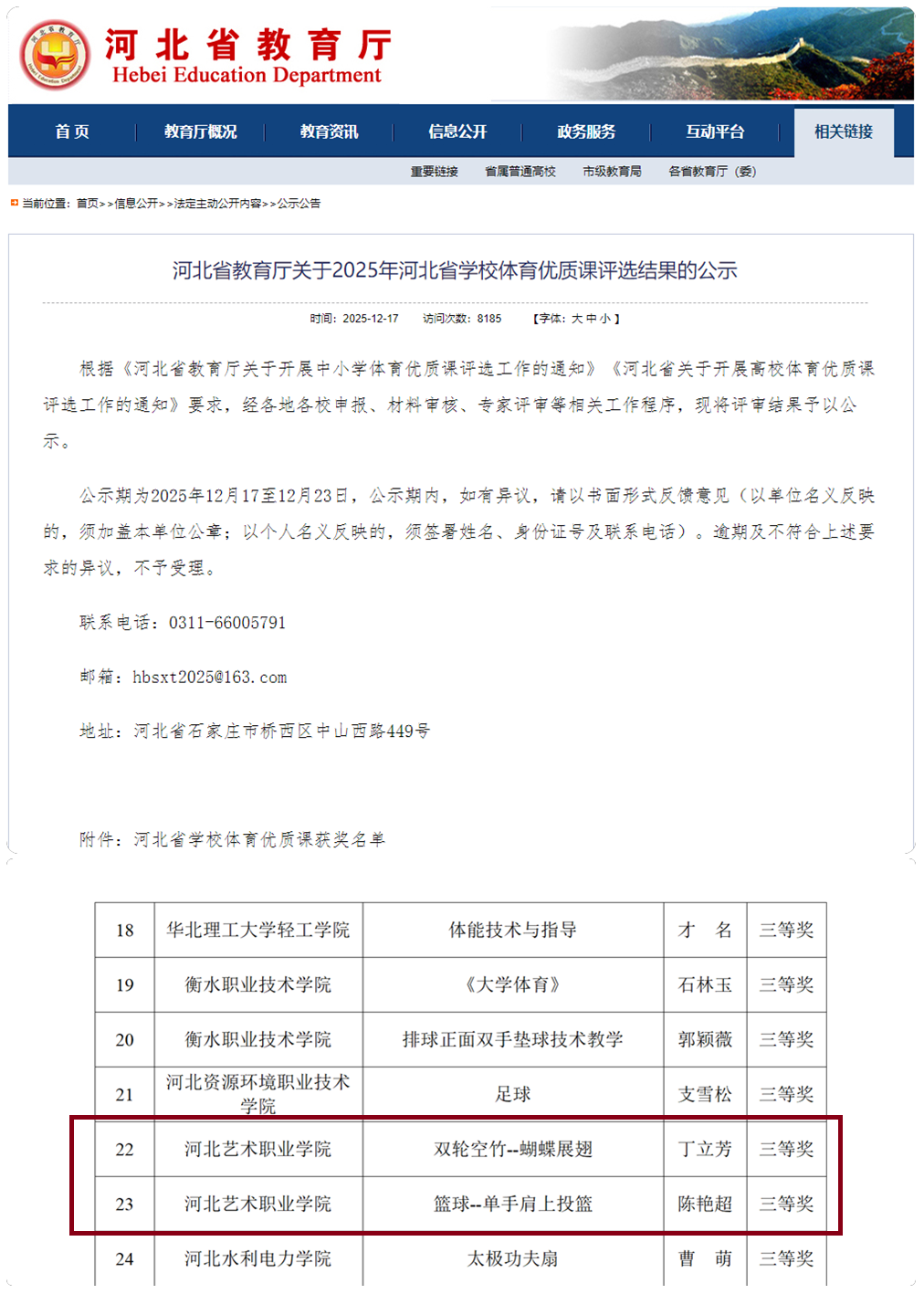
日前,河北省教育厅公布了2025年河北省学校体育优质课评选结果,河北艺术职业学院丁立芳老师的《双轮空竹——蝴蝶展翅》课程和陈艳超老师的《篮球——单手肩上投篮》课程分别荣获三等奖。

本次赛事由河北省教育厅主办,吸引了来自全省100余所高校的近200名体育教师参加。赛事聚焦树立一批具有示范引领作用的体育教学典型,推广先进教学理念和方法,为各高校体育教师提供了体育教学技能展示和交流的平台。我院两位体育教师精心设计课程,认真备赛参赛,从众多参赛作品中脱颖而出并均获三等奖,充分体现了河艺在体育教学方面的扎实水平和创新成果。

丁立芳老师讲授《双轮空竹——蝴蝶展翅》课程

陈艳超老师讲授《篮球——单手肩上投篮》课程
基础教学部将以此次获奖为契机,进一步推进体育课程体系建设,持续创新教学方法,着力打造更多体育精品课程,为培养学院身心健康、全面发展的高素质人才不断努力。